台灣便利倉最新消息都在這邊
南新莊店駐點於鴻金寶廣場的5樓,周遭環繞著鴻金寶商圈,鄰近丹鳳捷運站,
不管是交通還是生活機能,不僅是對周圍住家,對於承租倉庫的人來說,也是非常便利的,
讓我們深入剖析南新莊店的優點吧!
新莊區迷你倉庫出租,就找台灣便利倉
讓生活更舒適,就從寬敞的空間開始
關於南新莊店更全新升級,拓展百坪空間、增加多種櫃型,歡迎參考相關文章:
新莊人一定要知道,把家變大的魔法!新莊區迷你倉庫新升級!-南新莊店|台灣便利倉
.什麼是迷你倉庫?輕鬆把空間變大的魔法!

.可存放多種物品:居家雜物、個人收藏、大型傢俱、換季衣物、公司文件設備,都能放進來。
.多種櫃位尺寸,彈性租期選擇,完善的保全系統與保險制度,滿足你不同空間存放的需求。
.南新莊店三大VIP優勢
1.機能100分!下新莊熱鬧區域,鴻金寶百貨五樓
▸南新莊店就在鴻金寶麻吉廣場5樓,附近機能100分。
2.附有臨停卸貨車位與貨梯
▸一樓有臨停卸貨區,也有地下停車場,皆可搭電梯至倉庫。
3.多元便利的交通方式,丹鳳捷運附近
▸中和新蘆線「丹鳳站」二號出口,走路10分鐘。
.機能100分!下新莊熱鬧區域,鴻金寶百貨五樓:
南新莊位於當地熱鬧的商圈中心內──鴻金寶麻吉廣場五樓。
倉庫位在商圈中心,一旁就是知名四維市場,吃的玩的什麼都有,機能100分!
鴻金寶更是在地人都熟悉的百貨商場,從附近前來租倉的客人能因熟悉的環境
而加倍安心,同時我們也希望「把家變大,快樂帶進來」的初衷可以更融入大
眾的日常生活中。
.多元便利的交通方式,丹鳳捷運附近
駐點在鴻金寶麻吉廣場5樓,前往南新莊店有多元的交通方式可以選擇:
1.開車
▸住在百貨商場附近,開車前往可參照上面的停車方式,機車需要注意周遭的停車格是否有車位
▸住在新莊區或附近區域,快速道路五股土城線「新莊中正路」出口,開車2.8公里,9分鐘即可抵達!
2.捷運
▸搭捷運請前往中和新蘆線「丹鳳站」二號出口,走路750公尺,10分鐘抵達
3.公車
▸請找路線有到達站牌「鴻金寶(八德里)」的公車
.鴻金寶生活圈優勢,下新莊最豐富的生活機能
A.鴻金寶麻吉廣場
鴻金寶麻吉廣場附近有許多住家,不管是居家雜物收納還是搬家裝潢需求的租客,
都能就近使用迷你倉庫的服務,南新莊店位於生活圈中心,交通與地理位置上的便捷
讓搬運路途變快速,物品也有安心存放、隨時拿取的優點,利用迷你倉庫的空間成為
生活的一部份,讓把家變舒適的門檻也變得簡單。
且如果是附近的住戶存放,前往倉庫的路程方便且節省所花的時間,若是其它地區的租客,
也有一樓停車格與地下停車場能夠停放,而鴻金寶廣場本身就是一個大型百貨,
周遭也有許多餐廳與店家,即便特地前往南新莊店,也能安排一個舒適的行程,逛逛百貨、
存放或拿取物品之後逛個街、吃個飯。
B.周圍生活圈
鴻金寶廣場本身就是個多元的百貨商場,附近也有多種類型的店家:屈臣氏、日藥本舖、
すき家、NET、麥味登等,一旁更有眾多美食聚集的四維市場,生活機能十分豐富,
而對於需要收納存放、在迷你倉庫裡設置層架的租客們,附近也有小北百貨、寶雅、家樂福、
特力屋等滿足相關需求類型店家。
若租倉/入倉當下有相關物品的需求,也可以直接在南新莊店購買,或是想要租的倉庫附有層架,
則歡迎參考吊衣櫃櫃型。
台灣便利倉相關周邊商品:封箱膠帶、密碼鎖、強效乾燥劑、高磅數紙箱(大、中、小尺寸)
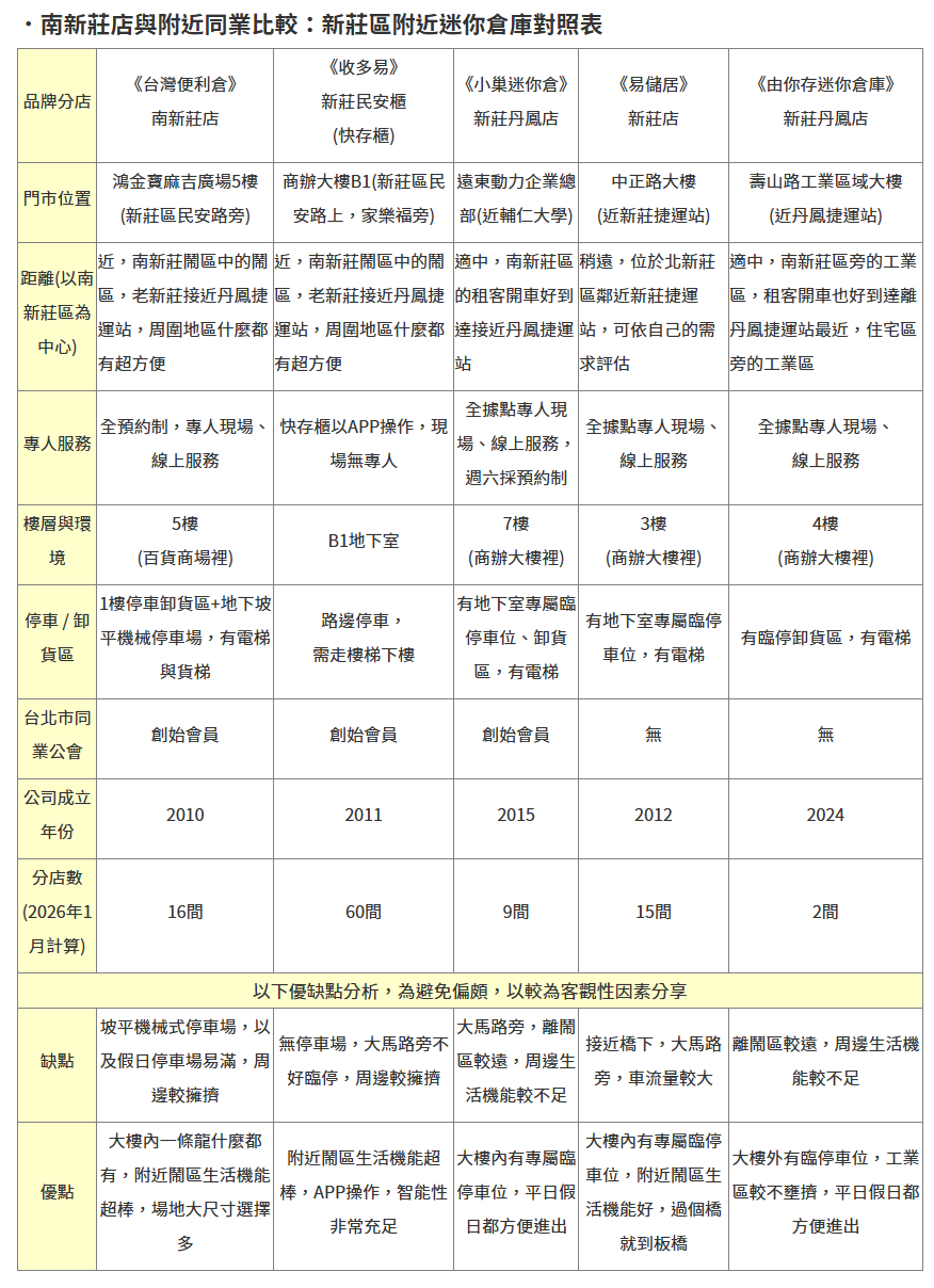
.南新莊店與附近同業比較:新莊區附近迷你倉庫對照表
| 品牌分店 | 《台灣便利倉》 | 《收多易》 | 《小巢迷你倉》 | 《易儲居》 | 《由你存迷你倉庫》 |
| 門市位置 | 鴻金寶麻吉廣場5樓 | 商辦大樓B1(新莊區民安路上,家樂福旁) | 遠東動力企業總部(近輔仁大學) | 中正路大樓 | 壽山路工業區域大樓 |
| 距離(以南新莊區為中心) | 近,南新莊鬧區中的鬧區,老新莊接近丹鳳捷運站,周圍地區什麼都有超方便 | 近,南新莊鬧區中的鬧區,老新莊接近丹鳳捷運站,周圍地區什麼都有超方便 | 適中,南新莊區的租客開車好到達接近丹鳳捷運站 | 稍遠,位於北新莊區鄰近新莊捷運站,可依自己的需求評估 | 適中,南新莊區旁的工業區,租客開車也好到達離丹鳳捷運站最近,住宅區旁的工業區 |
| 專人服務 | 全預約制,專人現場、線上服務 | 快存櫃以APP操作,現場無專人 | 全據點專人現場、線上服務,週六採預約制 | 全據點專人現場、線上服務 | 全據點專人現場、 |
| 樓層與環境 | 5樓 | B1地下室 | 7樓 | 3樓 | 4樓 |
| 停車 / 卸貨區 | 1樓停車卸貨區+地下坡平機械停車場,有電梯與貨梯 | 路邊停車, | 有地下室專屬臨停車位、卸貨區,有電梯 | 有地下室專屬臨停車位,有電梯 | 有臨停卸貨區,有電梯 |
| 台北市同業公會 | 創始會員 | 創始會員 | 創始會員 | 無 | 無 |
| 公司成立年份 | 2010 | 2011 | 2015 | 2012 | 2024 |
| 分店數 | 16間 | 60間 | 9間 | 15間 | 2間 |
| 以下優缺點分析,為避免偏頗,以較為客觀性因素分享 | |||||
| 缺點 | 坡平機械式停車場,以及假日停車場易滿,周邊較擁擠 | 無停車場,大馬路旁不好臨停,周邊較擁擠 | 大馬路旁,離鬧區較遠,周邊生活機能較不足 | 接近橋下,大馬路旁,車流量較大 | 離鬧區較遠,周邊生活機能較不足 |
| 優點 | 大樓內一條龍什麼都有,附近鬧區生活機能超棒,場地大尺寸選擇多 | 附近鬧區生活機能超棒,APP操作,智能性非常充足 | 大樓內有專屬臨停車位,平日假日都方便進出 | 大樓內有專屬臨停車位,附近鬧區生活機能好,過個橋就到板橋 | 大樓外有臨停車位,工業區較不壅擠,平日假日都方便進出 |
以上以南新莊為中心,列出附近的迷你倉庫做為參考,不同品牌有不同的優缺點,
便利倉也不適合評論其他同業,所以主要以周遭生活機能、臨停卸貨等較為客觀的面向去做分享,
其他面向建議可直接去現場參觀,畢竟直接面對門市人員,可更快速獲得所需的資訊。
至於要向門市人員詢問什麼問題呢?以下文章可供您參考:
第一次租倉庫該注意什麼?5大要點教你選擇適合的迷你倉庫!
隨著迷你倉庫品牌越來越多,身為產業的一份子當然也會覺得開心,
希望迷你倉產業可以越來越蓬勃發展!
以上「南新莊區迷你倉庫照表」希望可以讓你找到最適合自己的迷你倉庫。
.南新莊店一覽




▲圖為《台灣便利倉-新北南新莊店倉庫實際拍攝照片》
.聯聯絡資訊
《台灣便利倉_南新莊店》
.地址:242新北市新莊區民安路188巷5號5樓(鴻金寶麻吉廣場)
.電話:02-2201-0212
.點我看Google地圖
▸點此瀏覽南新莊店,透明價目表
.電話服務時間:周一~五:早上9:30~下午6:30、週六:13:00~17:00
.現場服務時間:預約制,歡迎加LINE、電話、官網 預約參觀
.線上專人服務:加入官方LINE
.租倉優惠
.優惠詳情:馬上點此了解
16年迷你倉庫連鎖品牌 | 台灣便利倉
.台灣唯一迷你倉公會TSSA創始會員 | 符合法規 | 定期消防安檢 | 價格透明 | 租期彈性
.聯絡方式:點我加入官方LINE,方便線上服務很輕鬆
.分店地點:點我進入分店總表,台北、新北、新竹、高雄皆有分店
.更多資訊:Facebook粉絲專頁、Instagram,歡迎追蹤最新消息
.相關攻略文章:倉庫也能用租的?帶你認識什麼是迷你倉庫!|台灣便利倉
台灣便利倉提供最專業及友善的客戶服務,
如欲了解更多,請點擊下方連結